上海电机学院
211 |
985 |
双一流 |
理工
上海市
本科
省重点
公办
5595
明德至善、博学笃行
021-38223045
https://www.sdju.edu.cn/
更多 >
图片
院校首页
历年分数
历年分数
历年分数
普通类
艺术类
体育类
招生计划
院校计划
投档规则(艺术)
投档规则(体育)
招生政策
招生简章
招生资讯
探校攻略
探校攻略
探校攻略
探校攻略
探校攻略
探校攻略
院校首页
> 招生简章
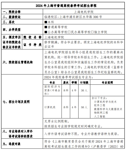
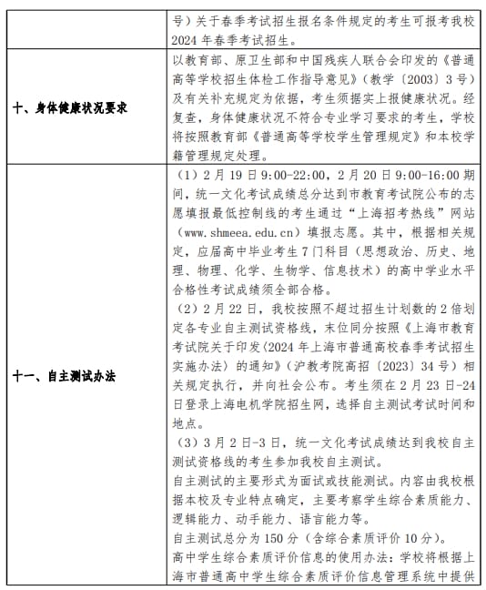
上海电机学院2024年春季高考招生章程
2023-12-29 11:28:50 分享至:
招生简章
招生资讯
上海电机学院2024年春季高考招生章程
2023-12-29 11:28:50